Jumping Genes Could Transform Cancer Treatment with Innovative Immunotherapies
The genetic mechanisms underlying cancer have been the focus of research by scientists and medical professionals worldwide. The human genome has undergone random insertions...
AI-Driven 3D Modeling Sheds Light on ‘Postal Workers’ within Human Cells
Artificial intelligence (AI) and cellular biology have combined to change several sectors, including the mapping and monitoring of cellular activity within the human body,...
Machine Learning-aided Auditory Categorization Model Decodes How Brains Recognize Communication Sounds
Neuroscientists from the University of Pittsburgh extend a previously developed hierarchical model of auditory categorization by including several adaptive neural mechanisms that aid auditory...
Meet Trumpet: The Biocomputing Platform Set to Transform Medicine
The emerging field of biocomputing holds immense promise for transforming both the realms of computing and medicine. With its potential applications ranging from early...
Improving Protein Binder Design: A Tenfold Leap with Deep Learning
Scientists from the University of Washington, USA, studied how deep learning boosts and improves de novo protein binder design and devised a protocol for...
Google Unveils REMEDIS: A Self-Supervised Learning Approach for Robust and Enhanced...
Recent achievements in the field of artificial intelligence (AI) have helped to develop effective medical imaging frameworks that can achieve professional clinical expertise. However,...
Transcriptome-Wide Prediction of Chemical Messenger RNA Modifications: A Novel Approach Using...
Machine learning-based methods have played a significant role in detecting RNA modifications. The advent of new high-throughput experimental and computational techniques has propelled the...
Discover How Single-cell RNA Sequencing is Transforming the Drug Discovery and...
The primary objective of modern proteomics studies is to analyze and isolate the proteome of individual cells from a pool of similar cells. Existing...
Revolutionizing Fragment-based Drug Discovery: An Automated, Open-Source Workflow for Generating 3D...
Scientists from Amsterdam, Netherlands, have developed an automated and open-source workflow for the design of 3D fragment libraries in the KNIME software. Fragment-based drug...
Meet OrthoVenn3: A Powerful, Web-based Platform for Analyzing and Visualizing Orthologous...
Recent developments in comparative genomics studies, along with the availability of cutting-edge computational tools, have revived the study of evolutionary biology and genetics in...
Meet scGPT: A Cutting-edge Foundation Model for Single-cell Multiomics using Generative...
Scientists from the University of Toronto, Canada, have developed a foundation model for single-cell analysis, scGPT, by generative pre-training on over ten million cells....
Broad’s Scientist Introduce a Machine Learning Model to Identify Genetic Factors...
Using the heart as an investigational model, scientists at the Broad Institute of MIT and Harvard have designed an autoencoder-based machine-learning pipeline that can...
Deep Learning Aided Image-Based Plant Phenotyping: A Benchmarking Study of Self-Supervised...
Scientists from the University of Saskatchewan, Canada, have performed a benchmarking analysis of the self-supervised contrastive learning methods used in image-based plant phenotyping. Plant...
De Novo Protein Interaction Design from Protein Surface Fingerprints using a...
The molecular surface of a protein is represented in the form of geometric and chemical attributes that create the unique fingerprint for identifying protein...
Reshaping the Process of Drug Discovery: The Power of AI and...
Scientists from the University of Southern California, USA, shed light on the computational approaches that are transforming the drug discovery process from computer-aided to...
Meet MitoTNT: A Novel Approach for Tracking Mitochondrial Temporal Network in...
Advancements in fluorescence microscopy-based imaging techniques have made it possible for researchers to view and analyze mitochondrial networks in 4D. Researchers at UCSD have...
Streamlining Single-Cell RNA-Seq Analysis with OpenAI’s GPT-4: Reference-Free and Affordable Automated...
Scientists from Columbia University, New York, have reported the possibility of automated cell type annotation in single-cell RNA seq (scRNA-seq) analysis using GPT-4, a...
Bridging the Gap Between Proteomics and Systems Biology with ProInfer: A...
Protein identification has gained much importance over the last few years. In the shotgun proteomics-based approach, peptide fragments are used to identify proteins. The...
New Insights into the Etiologies of Early-Onset Colorectal Cancer Through an...
There is a growing number of incidences of colorectal cancer in people under the age of 50 (EOCRC), but the intrinsic molecular mechanisms underpinning...
Accurate Prediction of Protein Binding Interfaces with PeSTo: A Parameter-free Geometric...
Advancement in the field of genome sequencing has seen an increase in the amount of sequence data. In spite of that knowledge regarding the...
Meet MF-PCBA: Multi-fidelity High-Throughput Screening Benchmarks for Drug Discovery and ML
Scientists from the University of Cambridge present Multifideity PubChem Bioassay, MF-PCBA, a collection of 60 molecular datasets with multiple modalities, reflecting the real-world nature...
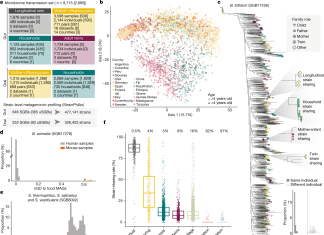
New Study Reveals Extensive Person-to-Person Gut and Oral Microbiome Transmission Landscape
The human microbiome is an essential aspect of the human body and could be responsible for several health conditions. Yet, much of microbiome transmission...
Long-Term Protection from COVID-19: The Promise of T-Cell Vaccines Designed using...
Scientists from Denmark and Pennsylvania have developed a machine learning-based platform, RAVEN, that is able to design T-cell vaccines for COVID-19. These vaccines are...
Pediatric Rare Disease Diagnosis using Trio RNA Sequencing
The RNA-Seq (RNA sequencing) program at The Hospital for Sick Children (SickKids) is focused on developing new tools for Pediatric Rare Disease research. Their clinically...
Transforming Drug Discovery with BEAR: A New Virtual Screening Approach Utilizing...
Data-driven drug discovery provides an effective path for drug development using large bioassay datasets containing the bioactivity profiles of millions of compounds. Recently, researchers...
Deep Learning on Retinal Images: Google’s Aging Clock ‘eyeAge’ Unlocks the...
Google scientists have developed a novel aging clock based on retinal images using deep learning techniques called "eyeAge." The biological clock is often said...
Unleashing the Power of OpenAI’s ChatGPT for Solving Bioinformatics Programming Tasks
Computer programming is crucial for life scientists, as it enables them to perform many essential research tasks. However, learning to code can be challenging...
Google Introduces Med-PaLM 2: An AI-based Medical Language Model for Comprehensive...
Google has made significant advancements in the field of AI-based medical technology with the launch of Med-PaLM 2, a limited-access tool that utilizes the...
EMBL-EBI Researchers Develop a Phylogenetic Tool ‘MAPLE’ to Uncover Insights from...
The rapid influx of large genomic data during the recent pandemic caused by COVID-19 constrained the researcher's ability to analyze vast microbial genomes at...
Tracking Gene Expression Changes in Single Cells over Time and Space...
Scientists from the Broad Institute of MIT and Harvard have developed TEMPOmap, a method that unravels subcellular RNA profiles spatiotemporally at the single-cell level....
Uncovering Biological Applications of Julia: A Programming Language with Incredible Speed,...
As researchers gather increasingly complex and extensive data, it is also becoming increasingly difficult to accurately and efficiently process and analyze everything. Julia, a...
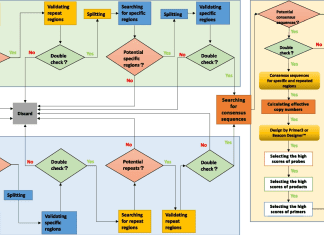
Extracting Specific and Sensitive Biomarkers from Massive Microbial Genomic Datasets with...
Shine is a computational approach for extracting distinct, well-conserved biomarkers from a large dataset of the microbial genome. The method has been clinically tested...
Single-cell Based AI Pathologist for Rapid Physical Phenotyping of Cancer Biopsies
Scientists from the Max Planck Institute for the Science of Light, Germany, have developed a novel methodology for rapid pathological analysis of cells from...
Efficiently Identifying Bispecific Antibodies using High Throughput Single-cell BsAb Discovery Pipeline
Bispecific antibodies (BsAbs) are an emerging type of immunotherapy and have great potential to treat various diseases. Recently, researchers have developed a novel single-cell...
Overcoming Challenges in Detecting and Quantifying Splicing Variations in Large RNAseq...
Scientists from UPenn have developed a suite of tools and algorithms for analyzing heterogeneous and large RNAseq datasets for detecting, quantifying, and visualizing the...
KCL Researchers Develop DNAscan2: A Highly Flexible, End-to-End Pipeline for NGS...
Next-generation sequencing (NGS) is becoming increasingly accessible and affordable, illustrating its growing importance and adoption in the field of clinical and biomedical genetics. To...
Transforming Functional Genomics Research using EN-TEx: A Resource of Multi-tissue Epigenomes...
Recently, a paper published on Cell reports the EN-TEx, a system/project that challenges conventional functional genomics research by providing a comprehensive resource that goes...
Recent Research Unveils New Genomic Landscape of the Human Gut Microbiome
Scientists from BGI-Research developed a new version of the Cultivated Genome Reference (CGR), a repository of high-quality draft genomes of the human gut microbiome....
Using Virtual Reality-based Real-time Imaging to Unravel the Complexities of Autism’s...
Neuropsychiatric disorders are a serious public health concern, given that they are the leading cause of disability and account for millions of deaths worldwide....
MIT’s DiffDock: A Breakthrough Diffusion Generative Model-based Approach for Molecular Docking
Researchers at the Abdul Jameel Clinic for Machine Learning in Health, MIT, have developed a novel method, DiffDock, an accelerated drug discovery pipeline using...
Researchers Introduce PALMO: A Novel Software Platform for Longitudinal Multi-omics Data...
In the past few years, there has been a significant increase in multi-omics data generation for biomedical research. However, the analysis of these large-scale,...
Enzyme Function Prediction from Amino Acid Sequence: How AI is Leading...
An innovative artificial intelligence program called CLEAN (contrastive learning–enabled enzyme annotation) has the ability to predict enzyme activities based on their amino acid sequences,...
Enhancing De Novo Drug Design with QADD: A Powerful Combination of Reinforcement Learning...
Scientists from Shanghai have developed a de novo drug design method, QADD (quality assessment-based drug design approach). The multi-objective reinforcement learning-based method is capable of designing...
Precise Protein-Ligand-Binding Site Mapping with ‘SiteRadar’: A Graph Machine Learning Algorithm
The identification of ligand-binding sites on the surface of a protein is a vital aspect of structure-based drug design. SiteRadar is a new algorithm...
Why the Shape of Your Heart Could be the Key to...
Recent findings by the Smidt Heart Institute based on deep learning analysis of medical images suggest, that one's likelihood of developing atrial fibrillation and...
Researchers Offer an Innovative Single Test-Based Approach for Early Stage Cancer...
Conventionally, cancer diagnostic procedures have been known for their invasive nature and enormous cost. However, researchers from KAIST and Korea University have developed a...
LLNL Scientists Introduce Cutting-edge Theoretical Model for More Efficient Simulations of...
Lawrence Livermore National Laboratory, California's scientists have developed a theoretical model based on Dynamic Density Functional Theory (DDFT) for modeling multicomponent cellular membranes as...
Evaluating the Efficacy of Deep Learning Algorithms for Predicting Drug Synergy...
Cancer therapies often become ineffective due to the development of resistance in the tumor cells against the treatment. One potential strategy to overcome this...
Novel Workflow Uses Targeted Computer Modeling to Predict Druggable Targets Against...
Scientists from the University of Tübingen, Germany, have developed a novel workflow for predicting robust druggable targets against emerging viral infections such as the...
Unravelling Spatial Transcriptomics: A Benchmark Study of Cellular Deconvolution Methods
A recent study published in Nature Communications comprehensively evaluated computational methods used for spatial transcriptomics data analysis. The scientists investigated how well various advanced computer methods...























































