reguloGPT Unleashed: GPT-Powered Knowledge Graphs Illuminate Molecular Regulatory Pathways
Understanding biological processes and offering organized representations of intricate relationships are made possible by Knowledge Graphs, or KGs. However, the resources available today to...
Has ESM-2 Truly Learned the Language of Protein Folding?
Protein structure prediction and design may be accomplished using protein language models (pLMs). They may not completely comprehend the biophysics of protein structures, though....
Revolutionize RNA Structure Prediction with RNA3DB: The Pinnacle Dataset for Training...
Harvard University researchers introduce RNA3DB, a dataset crafted from the Protein Data Bank (PDB), addressing challenges in RNA structure prediction. In response to limitations...
Revolutionizing Protein-protein Interaction Prediction with LazyAF: A Breakthrough Pipeline for Medium-scale...
Predicting protein structures has been transformed by artificial intelligence. However, rather than competence, accessibility, and ease of use are increasingly becoming limiting issues for...
Unlocking the Enhancer Code: Deep Learning’s Role in Designing Cell-specific Genetic...
Transcriptional enhancers control the spatiotemporal activation of the target genes they regulate by serving as docking stations for various transcription factor combinations. It has...
Probing Ancestral Genomes Uncovers Unannotated Degenerate Transposable Elements Contributing to Gene...
Transposable elements (TEs) supply genomes with both coding and non-coding sequences and have significant roles in evolution. However, the extent of TE annotations in...
Meet IntegrAO: A Novel Unsupervised Framework for Integrating Incomplete Multi-omics Data...
Advances in high-throughput omics profiling have improved cancer patient classification significantly. However, insufficient data in multi-omics integration is a big problem because conventional techniques...
Unlocking Cellular Mysteries with scPerturb: A Deep Dive into Harmonized Single-cell...
Molecular and phenotypic responses to numerous perturbations are revealed by the increasing number of single-cell perturbation studies. However, variations in format, naming conventions, and...
PepHarmony: An Integrated Sequence and Structure-based Peptide Encoding Framework Employing Multi-view...
Gaining insight into the relationship of the Peptide sequence (the amino acid sequence) and their structure (the way they fold and interact) is a...
Empowering Researchers with ProteomicsML: An Online Oasis of Data Sets and...
The laborious aspects of acquiring and curating data sets for machine learning, especially in proteomics-based systems, present unique difficulties because there is a significant...
The Human Immunome Project: Mapping the Global Landscape of Immune Diversity...
In a landmark initiative, the Human Immunome Project (HIP) commenced at a summit in La Jolla, California, bringing immunology specialists together to address the...
Unveiling ProtHyena: A Fast and Efficient Protein Language Model for Analysis...
The field of biological sequence analysis has lately benefited from the revolutionary changes brought about by the development of self-supervised deep language models for...
IntelliGenes Unveiled: A New Paradigm for AI-Driven Biomarker Discovery from Multi-genomic...
IntelliGenes is a new machine learning pipeline developed by researchers at The State University of New Jersey that integrates multi-genomics, clinical, and demographic data...
Meet Lingo3DMol: A Pocket-based 3D Molecule Generation Method Leveraging Language Models...
The drug development process involves a winding trail across the enormous chemical wilderness, looking for compounds that interact ideally with their target proteins. Traditional...
Unveiling the Future of Protein Design: RFdiffusion’s De Novo Revolution
Protein design has seen significant progress, but a comprehensive deep-learning framework for protein design, including de novo binder design and higher-order symmetric architectures, remains...
Cleveland Clinic and IBM’s Blueprint for Discovering Novel Immunotherapy Targets Using...
Predicting the immunogenicity of peptide antigens attached to major histocompatibility complex (MHC) molecules is critical for developing new immunotherapies and better understanding human immune...
Transforming Protein Engineering with UW-Madison’s Self-Driving Labs ‘SAMPLE’: A Cutting-edge, AI-driven...
Although the field of protein engineering offers countless applications in chemistry, energy, and medicine, the process of designing new proteins with enhanced or unique...
Meet ChatDrug: A New ChatGPT-powered Conversational Drug Editing Framework
Drug discovery is one of the many fields where recent developments in conversational large language models (LLMs), like ChatGPT, have shown incredible promise. However,...
MIT Introduces PRISM: Advancing Early Detection of Lethal Pancreatic Cancer with...
Pancreatic ductal adenocarcinoma (PDAC) is an extremely aggressive cancer with a poor prognosis, owing mostly to late diagnosis. Expanding screening beyond the 10% now...
Unlocking Brain Mysteries with BrainLM: A Versatile Foundation Model for Recording...
The Brain Language Model (BrainLM), a foundation model for brain activity dynamics trained on 6,700 hours of functional magnetic resonance imaging (fMRI) scans, was...
MIT’s Noninvasive Technique “Raman2RNA” Reveals Cells’ Gene Expression Dynamics Over Time
Understanding cell dynamics, regulation, and characteristics has been revolutionized by profiling tests at a previously unheard-of resolution. Nevertheless, the destructive nature of these techniques...
The Glue that Heals: St. Jude’s Researchers Unveil Molecular ‘Super-Glue’ Propelling...
Scientists at St. Jude Children's Research Hospital have published their findings on SJ3149, a chemical with broad efficacy against various cancer types, particularly acute...
Fighting Pathogens Smarter: How Machine Learning and Data Integration Improves Bacterial...
CRISPR interference (CRISPRi) is one of the most widely used CRISPR technologies in bacteria. In this, a catalytically dead Cas protein incapable of DNA...
Mapping Cancer’s Weaknesses: A Comprehensive Map of Cancer Cell Dependencies Accelerates...
Cancer, a simple name for a complicated group of diseases, has long perplexed scientists and healthcare professionals alike. Despite years of research and medical...
Language Models Paired with Geometric Deep Learning Revolutionize Genome-scale Protein Binding...
Protein structures depend on nucleic acids and tiny ligands to establish binding sites. Accurate identification of these locations is necessary due to the exponential...
Integrating Genomic and Clinical Data from the 100,000 Genomes Cancer Program...
In order to establish standardized high-throughput whole-genome sequencing (WGS) for patients with cancer and rare diseases, the UK Government launched the groundbreaking 100,000 Genomes...
Illuminating AMBERff’s Potential: AMBER Force Fields Meet NAMD in Multimillion-Atom Simulations
AMBERff with NAMD is implemented by researchers from the University of Delaware to enable simulations of large systems built upon existing software infrastructure. Increasingly...
High-throughput ADMET Properties Prediction Made Easy with ADMET-AI: A New Platform...
A vital step in drug discovery is accurately evaluating potential drug candidates' Absorption, Distribution, Metabolism, Excretion, and Toxicity (ADMET). Traditionally, this process has been...
New Principles Underlying Neural Activity Discovered With Startling Implications For Machine...
One of the biggest challenges in the machine learning space today is the problem of credit assignment: the identification of the components within the...
BaseMEMOIR: Breakthrough in Cell Lineage Tracing with Image-readable Base Editor Recording
For decades, tracing the lineage of individual cells has been a difficult and unreliable task. Existing methods like dye labeling and genetic barcoding have...
Scripps Scientists Develop High-Resolution Method to Uncover Druggable Sites on Proteins
The factors at play in the binding of proteins are intricate and hard to untangle - despite great advancements in recent years in humanity’s...
Cracking the Code of Complex Diseases: Utilizing FORGEdb to Identify Functional...
A majority of variations linked to disease that have been found by genome-wide association studies are not found in areas that code for proteins....
From PCA to PCA-Plus: Advancing Principal Component Analysis for More Robust...
PCA (Principle Component Analysis) is a commonly used technique in biomedical research to identify similarities and differences between groups of samples. Though conventional PCA...
Mount Sinai Researchers Introduce mEnrich-seq: A New Approach to Enriching Taxa...
In this study, researchers at Icahn School of Medicine developed mEnrich-seq, a method that can enrich taxa of interest from metagenomic DNA before sequencing....
Alexa, Analyze Cancer Data: Meet Melvin, Your Virtual Genomics Assistant
Researchers at the University of Singapore introduced "Melvin," an Alexa Skill that lets you query cancer genomics data with your voice. This groundbreaking tool...
Breaking Barriers in Genomic Research: DRAGEN Delivers Accurate Variant Detection in...
Scientists took decades to decode the complex code of DNA, and though we have come a long way, the journey is far from over....
Exploring the Diversity of Scavenger Receptor Class B Proteins Across Eukarya:...
The class B scavenger receptor (SR-B) proteins, which are essential for innate immunity, pathogen identification, apoptotic cell clearance, and metabolic sensing, have an ectodomain...
AlphaFold’s Latest Strides: Improved Accuracy for Antibody-Antigen Complex Modeling
The launch of AlphaFold signaled a revolution in computational modeling: armed with new knowledge of protein structures and unencumbered by limitations on resources and...
Unleashing MACE-OFF23: Machine Learning Empowers Transferable Force Field for Organic Molecules
For more than fifty years, biomolecular simulation has been dominated by classical empirical force fields. Despite being extensively employed in biomolecular dynamics, crystal structure...
Bridging Gaps in Drug Discovery: Allosteric Atlases Illuminate Therapeutic Avenues in...
Many proteins are regarded as "undruggable" because of their activity through protein-protein interactions, despite the fact that they have been discovered as therapeutic targets...
Meet LigandMPNN: A Deep Learning Model Redefining Protein Design with Precision...
Protein design is an upcoming niche with important implications for many fields in the realms of healthcare, genetic engineering, and drug creation, among others....
Top 10 Bioinformatics Breakthroughs of 2023!
In 2023, bioinformatics discoveries have catalyzed immense progress across the life sciences landscape. These ground-breaking discoveries have provided insight into the complex workings of...
ChIP-DIP Multiplexing Method Maps Hundreds of Proteins to DNA Decoding Gene...
The dynamic localization of thousands of unique regulatory proteins to specific DNA sequences regulates the expression of genes. It has been a longstanding objective...
CellHint Revolutionizes Human Cell Atlas: Automatic Cell Type Harmonization Paves the...
Over the past few years, a large number of single-cell genomics datasets that profile a range of tissues in different stages of development have...
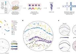
BROAD Scientists Introduce Slide-tags: A Novel Method for Mapping Cells in...
Despite huge leaps being made in the field of gene profiling in recent years, few of the tools developed for single-cell and single-nucleus sequencing...
Designing Drug-like Molecules with DrugHIVE: A Deep Hierarchical Variational Autoencoder for...
Due to the rapid advancements in AI, structure-based medication design is now widely used as one of the most important methods in early drug...
How Well Can LLMs Really Perform Bioinformatics Tasks? BioLLMBench Has Answers
Artificial intelligence is transforming industries across the board, and the life sciences are no exception. A new study led by researchers at Anthropic, an...
MIT Researchers Use AI to Design New Class of Antibiotic Candidates...
Since the discovery of penicillin, a large number of antibiotics have been developed and used all over the world as a means to cure...
CReATiNG Synthetic Chromosomes in Yeast Opens New Possibilities in Synthetic Biology
While chromosomal synthesis and cloning are expensive and time-consuming processes, CReATiNG (Cloning, Reprogramming, and Assembling Tiled Natural Genomic DNA), a method introduced by researchers...
Genetic Insights for a Longer Life: Exploring Actionable Genotype Testing
A new study from deCODE genetics on actionable genotypes shows the potential of genetics to guide healthcare and improve outcomes. The research, published in the New England...























































